Imperial Japanese Forces


Preface
text





Imperial Japanese Army
Field Command
The Japanese Army in the field is organized into groups of armies, area armies, armies, and forces with special missions which initially do not come under command of any army. The Chief of Staff of the Japanese Army is responsible for the general direction of the army forces in the field.

Army Groups (XXXXX)
The Japanese Army was mainly organized in 7 Army Groups. But some small units, 4 area armies and field armies fell directly under the command of the Imperial General Headquarters.

Theater (XXXXXX)
The army groups which were in command of a theater of operations are denoted with 6 crosses: XXXXXX.
These military organizations had between 700 000 to over 1 000 000 troops.

Area Armies (XXXX)
An area army, such as the 8th Area Army, may be considered the equivalent of an American or British Army.

Armies (XXX)
A Japanese Army should be considered the equivalent of an American or British Corps. It is composed of a headquarters, a variable number of infantry divisions, and army troops. Such a force normally comprises from 50,000 to 150,000 officers and enlisted men.


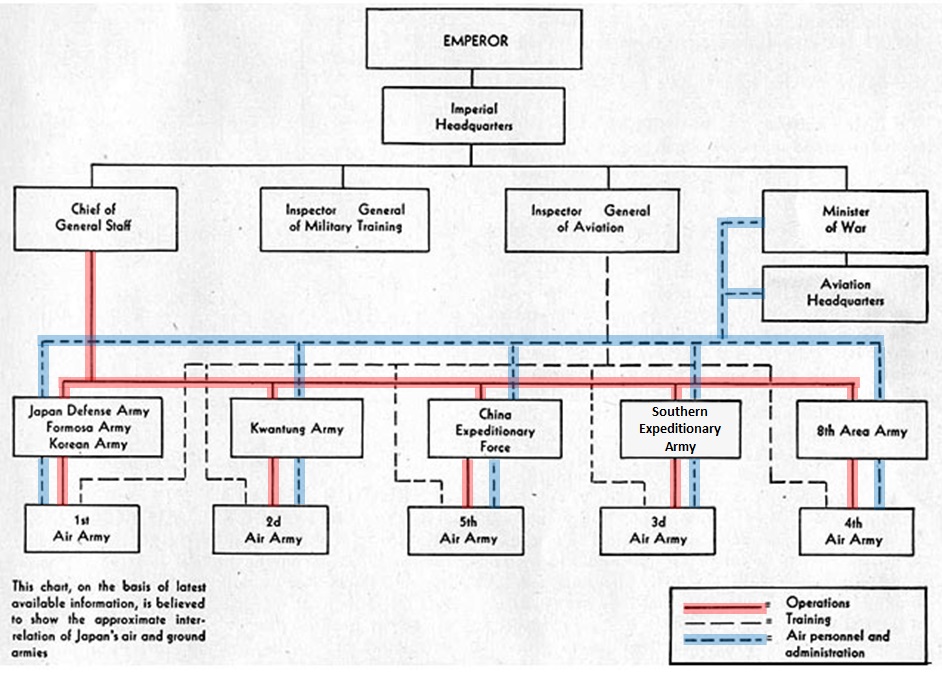
Organization of the Imperial Japanese Army at 1 March 1942

Figure 1.1
text





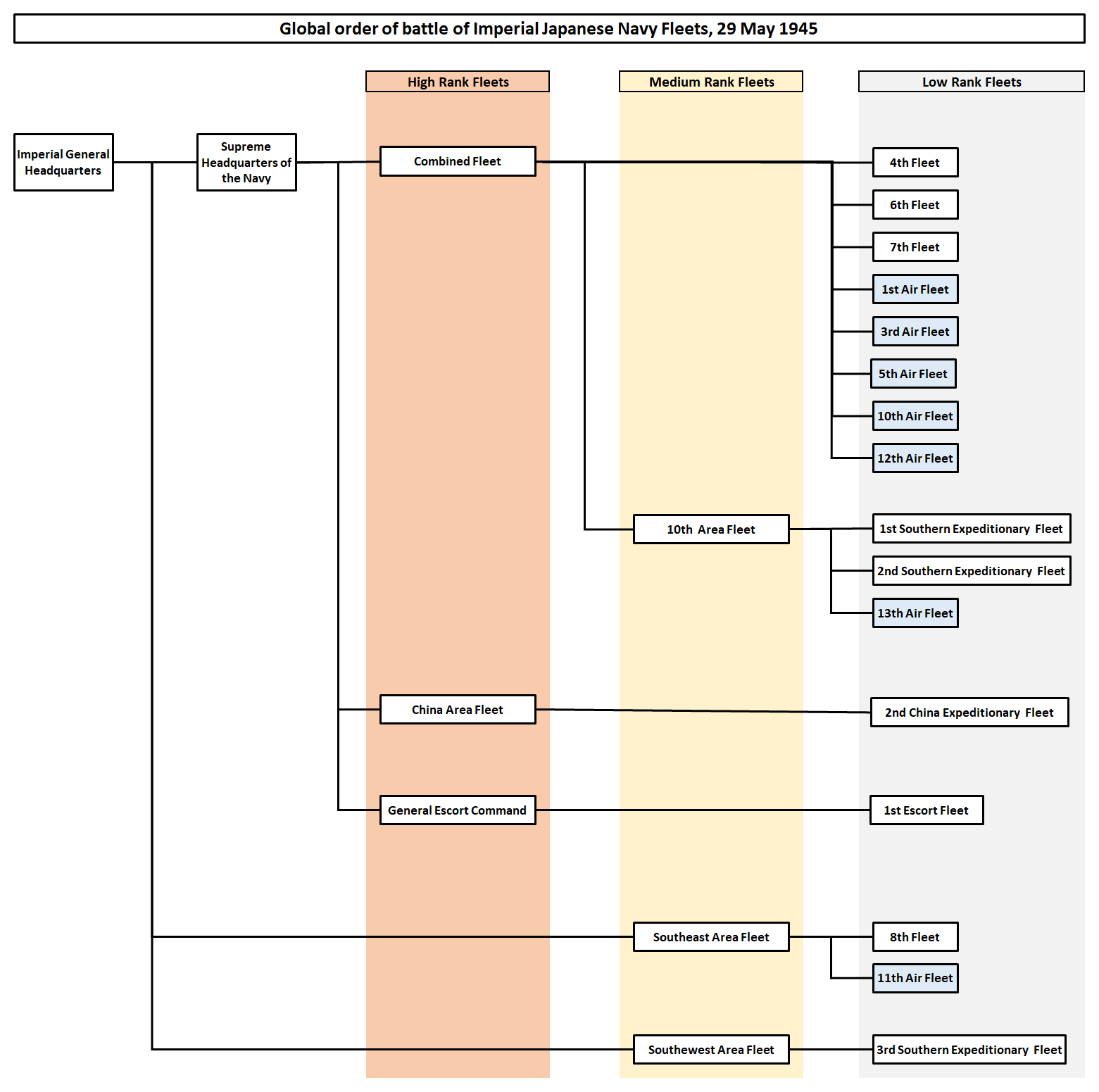
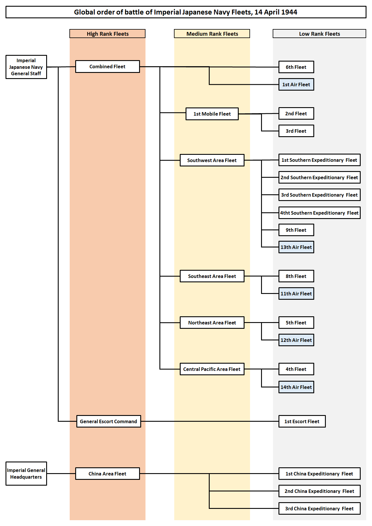
Imperial Japanese Navy
text


Figure 2.1
text


Figure 2.2
text


Figure 2.3
text


Figure 2.4
text


Figure 3.1
text


Tekst


References

  1. Handbook on Japanese Military Forces
    Chapter III: Field Organization
    September 1944
    https://www.ibiblio.org/hyperwar/Japan/IJA/HB/HB-3.html




For any questions or remarks you might have:
sander.panhuyzen@planet.nl